Skip to content

5.1.3 建模步骤与思路

最简单的建模操作

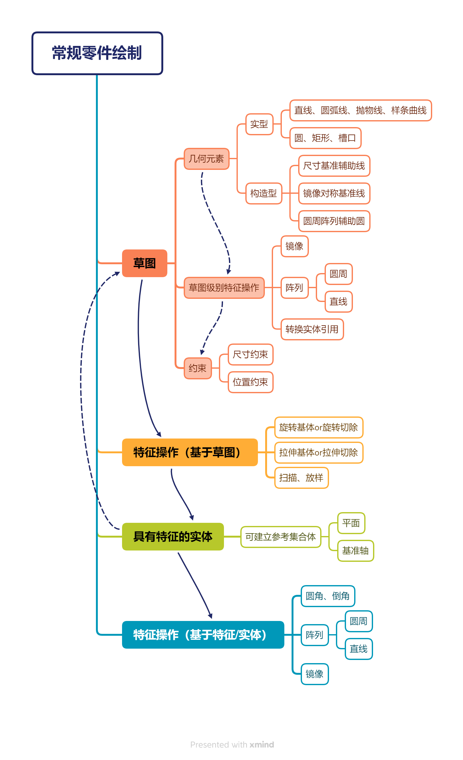
  不管使用的工具是Fusion 360还是Solidworks,亦或是其他CAD建模软件,建模时步骤和思路都是一致的,不同的只是工具的名字、选项卡的位置、操作的键位等。这类软件在做大部分零件建模时,都有一个完整的“三步走”主线,即:

graph LR
    A[草图] --> B[特征];
    B --> C[实体];

  明白了这三个概念,你就掌握了建模的基本要领。在这里我们以SW为例,向从未接触过3D建模的同学们介绍建模的步骤和思路。

草图

  想要画出一个3D的东西,就得先想想如何通过一个2D的草图生成它。打个比方,现在我们想画一个圆锥体。我们在义务教育阶段学过,正圆锥可以定义为一个直角三角形绕其中一条直角边旋转一周得到的几何体,这个直角三角形的斜边称为圆锥的母线。因此,我们需要在草图中构建这个三角形。

  选择草图绘制,SW会自动让你选择草图平面。因为开始的时候我们什么也没有,没有一个现成的实体表面供我们选择,所以只能选择三视图的基本平面。选择前视基准面,并用直线工具绘制得到一个三角形。


草图建立

  但在这个时候,我们发现草图有的边线和端点是黑色的,另一部分是蓝色的。在SW中,默认情况下蓝色代表未定义,也就是在拖动上方和右方两个蓝色端点的时候,草图仍然会发生变化。这个时候我们就要用到智能尺寸,去给边线添加长度。添加完两个直角边的长度之后,三角形就被完全定义了(也叫完全约束)。草图的约束包括设置位置、添加尺寸以及设置相互之间的几何关系等。

  
草图约束

Warning

在建模过程中请尽量确保每一个草图都是完全定义的状态,而非欠定义或者更糟糕的过定义。开始时不确定的尺寸可以暂时保留为欠定义,但在调整完成交付时,必须保证所有草图处于完全定义状态!

特征

  现在我们有了一个草图,接下来就是特征生成的环节。根据我们的思路,需要用到特征工具中的旋转凸台/实体。设置特征时,系统会自动捕捉草图中的闭合曲线作为被旋转的内容。设置左侧的边线为旋转轴点击确定,我们的特征操作就完成了。

  
特征生成

实体

  在特征结束后,我们在画面中获得了一个正圆锥的实体。在左侧的特征树中我们可以看到生成这个实体过程中用到的特征,点击下三角可以看到建立这个特征所需要的草图。草图-特征-实体,这就是建模的基本步骤。


模型界面和特征树面板

  特征树是一个非常重要的面板,我们不仅可以通过上拉下方的蓝色时间轴回溯到之前的步骤(此时时间轴后的特征被压缩),还可以方便地右击想要修改的特征或草图,重新进入参数设置界面,对模型进行些许调整。

更复杂的建模操作

  草图中有很多工具,除了直线、圆弧、矩形等,还可以通过转换实体引用,把实体身上的线条直接投影到草图中使用;可以通过裁剪工具切除不需要的线条(生成特征需要一个完整的闭合曲面,不能多也不能少);此外可以通过快捷键将实线转为虚线(也就是构造线/辅助线),辅助我们绘制草图(比如镜像操作时的镜像线)...

  特征工具中,除了最常见的拉伸(拉伸切除)和旋转(旋转切除),也有更为进阶的功能。在前面没有提及的是,特征未必一定要基于草图生成,也可以基于其他特征或者现有的实体生成(比如圆角操作和镜像操作等)。下面的流程图是上面简单三步走流程的升级版本。

graph LR
    A[草图0] --> |基本特征0| B[实体0];
    B -->|修饰特征1| C[实体1];
    C --> |选取面| D[草图1];
    D --> |基本特征1| E[实体2];
    C --> |合并| F[实体3]
    E ----> |合并| F[实体3]

  笔者所提及的都是将来工作时必然会用到的功能,需要同学们慢慢摸索熟悉,出现报错也无需慌张,百度或者和同学们讨论都是有效的办法。多在绘制零件的过程中多加尝试一定能够进步地更快。在下面笔者提供一张建模流程的思维导图,供初学者参考。

建模流程